一般根據上述沙門氏菌腸炎癥狀,醫生會讓查大便常規和大便培養,尤其是大便培養是明確診斷的主要檢查。
留取大便標本應選取黏液、膿血或稀水部分,一般大便培養結果需要3天以上出結果(至少48~72小時)。注意在用過抗生素后可能會干擾培養結果。
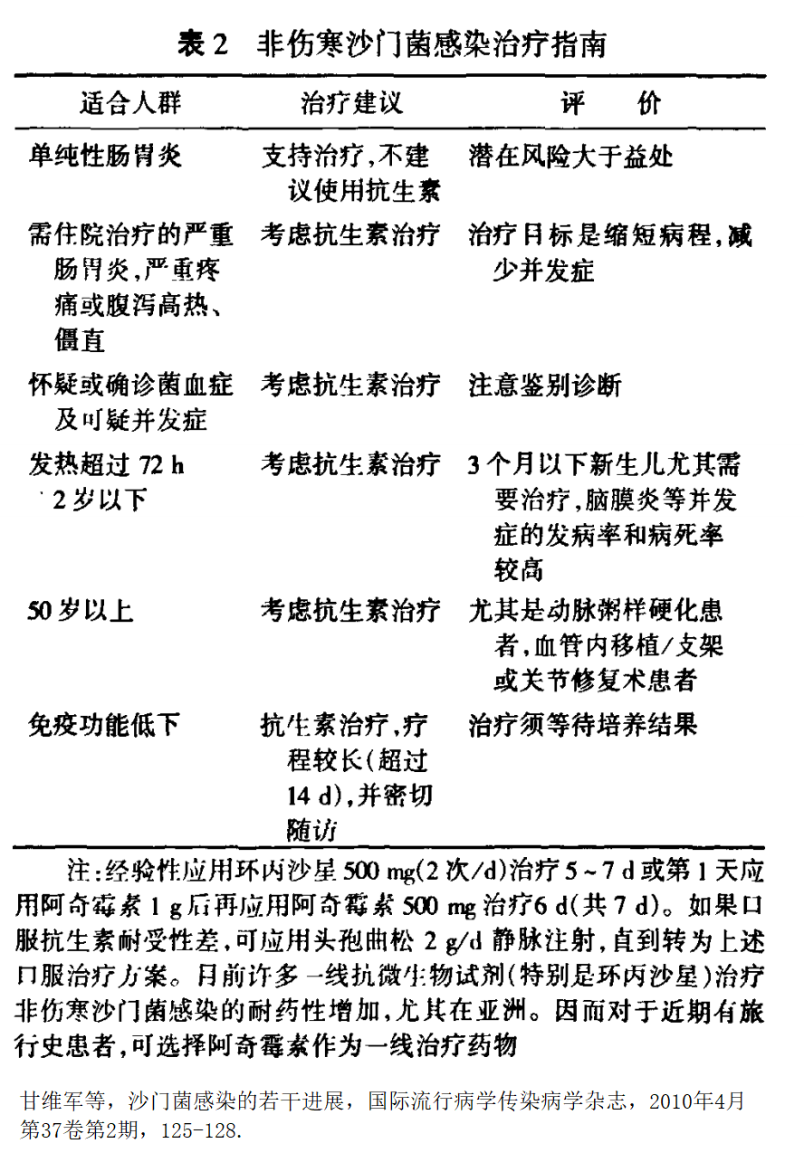
如果高熱超過72小時以上者,同時伴有寒戰者,這需要注意全身細菌感染的可能(菌血癥),則需要進一步查血培養。
沙門氏菌感染如何治療?
因為大部分為輕到中度癥狀,非傷寒沙門菌感染的過程類似于很多病毒感染一樣,具有自限性(即不經過任何治療,一般1周左右自行恢復)。所以,我們治療的主要方面就是補液。
補液——這是沙門氏菌的主要治療,補充足夠的液體,保證不出現脫水狀態,如果能夠口服就首選口服補充,推薦口服補液液鹽溶液補充液體,以及奶等都可以。對于無法口服補充足夠液體的患者,可能需要靜脈輸液。
抗生素——對于健康個體中的癥狀為輕到中度的2歲(uptodate中建議12月齡內)至50歲免疫功能正常的患者,不推薦常規使用抗微生物藥物治療。

在沙門氏菌感染的薈萃分析研究發現,抗菌藥治療對病程長短、腹瀉時間和發熱時間均無顯著改善。而抗生素治療同時還會帶來一些不良影響,包括:誘導抗生素的耐藥產生,以及可能延長沙門氏菌無癥狀攜帶狀態的時間。
但是,2歲以內的嬰兒,50歲以上的老人和免疫低下患者等危險人群則需接受抗微生物藥物治療。
還有如果出現菌血癥等細菌擴散到腸道以外其它部分,也需要抗微生物治療。
抗生素的選擇 —無禁忌證的成人和青少年,最適合的藥物一般是氟喹諾酮類(如環丙沙星或左氧氟沙星)。氟喹諾酮類藥物通常不用于兒童,因為動物研究發現發育中的動物使用該藥物后有軟骨異常。
兒童可以選擇三代頭孢(頭孢克肟)或阿奇霉素。對于不能耐受口服治療的病情嚴重患者,可以靜脈注射三代頭孢菌素。
部份圖片來源網絡,如有侵權,聯系刪除